Instance Verification Kit (IVK)
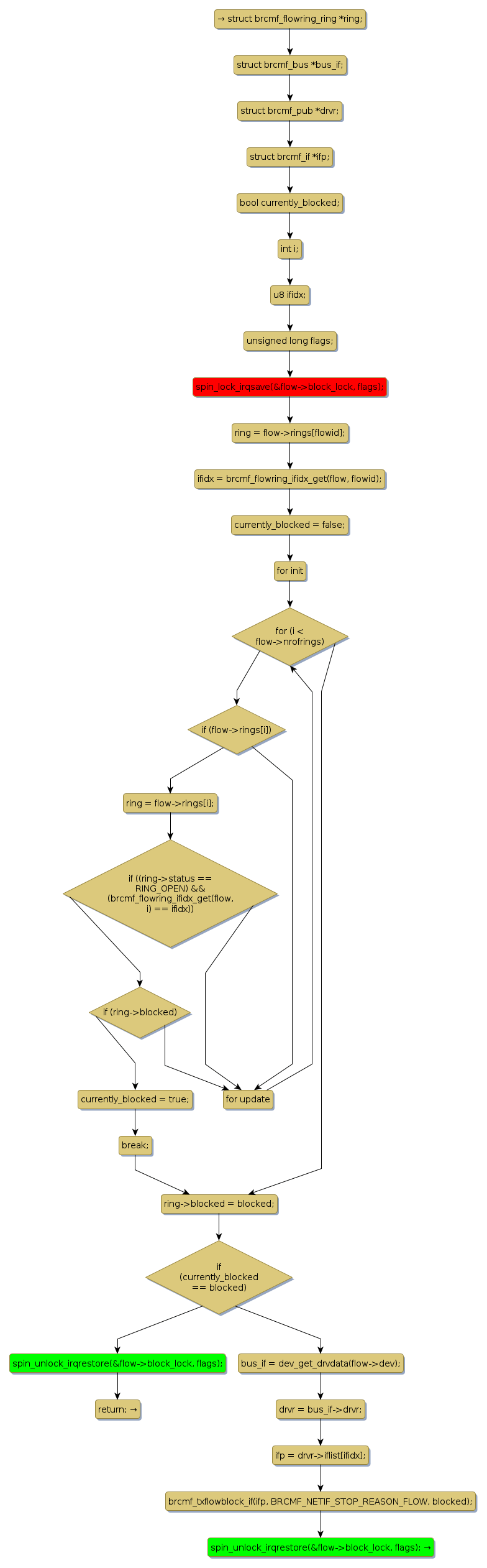
spin lock @ [4635+44+/linux-3.19-rc1/drivers/net/wireless/brcm80211/brcmfmac/flowring.c]
Instance Signature: block_lock
|
The Matching Pair Graph:
|
|
Function Name
|
Control Flow Graph (CFG)
|
Events Flow Graph (EFG)
|
Source Correspondence
|
|
brcmf_flowring_block
|
|
|
[4375+20+/linux-3.19-rc1/drivers/net/wireless/brcm80211/brcmfmac/flowring.c]
|